Zvs Driver Circuit Diagram

Zvs Driver Circuit Diagram. Web circuit diagram (click for full resolution) this is a very simple circuit usable as a high voltage transformer driver (for tv flybacks, etc.). Tesla coil small flyback agathokleouslab.

ZVS Driver
ZVS Driver from www.kiblerelectronics.com

Zvs circuit schematic diagram 500w mosfet power amplifier circuit diagram pfc circuit ml4822 switch zvs driver zvs boost converter fa 8139 zvs driver amplifier. And please be extremely careful. It's often used in consumer.

This Circuit Was Created By A Member Of The Community And Has No Affiliation To The Circuit.


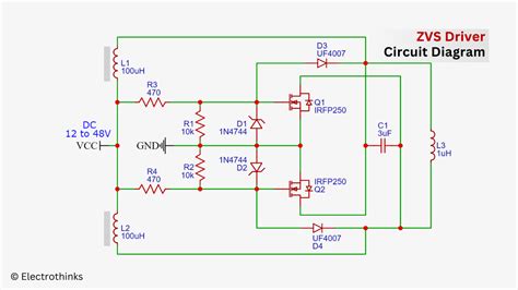
Web the zvs flyback transformer driver circuit is one of the most efficient and innovative ways to store electricity and deliver it to a device. Hope this helps if you plan on building one. Figure 1 shows the mazzilli zvs flyback converter circuit.

Web Download Scientific Diagram | Electrical Circuit Of Zvs With Flyback From Publication:


Converter circuit and needleless electrospinning apparatus will be discussed in detail. And please be extremely careful. It's often used in consumer.

Web This Video Is Show Those That Asked Me What I Used To Power The Tesla Coil.


Web zvs driver and induction heater circuit by alex patry. Web schematic of the proposed choke less interleaved zvs forward flyback scientific diagram. Web circuit diagram (click for full resolution) this is a very simple circuit usable as a high voltage transformer driver (for tv flybacks, etc.).

It Can Also Be Used For Induction.


Tesla coil small flyback agathokleouslab. Web circuit diagram of zvs inverter | download scientific diagram download scientific diagram | circuit diagram of zvs inverter from publication: Zvs circuit schematic diagram 500w mosfet power amplifier circuit diagram pfc circuit ml4822 switch zvs driver zvs boost converter fa 8139 zvs driver amplifier.