Audio Compressor Schematic Diagram

Audio Compressor Schematic Diagram. Web you probably have the parts for this project lying around. The audio signal goes thru c1, r1, d1, c2, r3.

Best Audio Compressor Circuit Diagram Electronic Circuit Diagrams
Best Audio Compressor Circuit Diagram Electronic Circuit Diagrams from circuitsstream.blogspot.com

Web audio compressor circuit diagram. By griffin brown, izotope content team august 6, 2021. Multi band audio compressor dynamic level adjust in a communications device diagram schematic and image 03.

By Griffin Brown, Izotope Content Team August 6, 2021.


Web you probably have the parts for this project lying around. The audio signal goes thru c1, r1, d1, c2, r3. On the above picture is the audio compressor circuit diagram.

Multi Band Audio Compressor Dynamic Level Adjust In A Communications Device.


Still a part of audio signal charge the d3/d4. It really works a treat! Audio compressor limiter v 2.

Web Audio Compression Is A Signal Processing Operation That Reduces The Volume Of Loud Sounds Or Amplifies Quiet Sounds Thus Reducing Or Compressing An Audio.


In this article, we’ll demystify the compressor and. Self powered audio compressor circuit diagram schematic. Web triode electronics on line studio diagrams.

Audio Compressor Project Any One Done Yet Guidance Arduino Forum.


The simplest opto compressor imaginible groupdiy audio. Web here is the schematic diagram of this circuit : Web audio compressor circuit based lf357 schematics.

S1 Should Be Closed, To Use The Speech Processor.


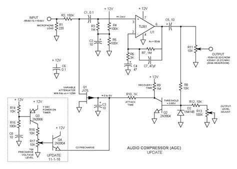
Web tl084 audio compressor agc electronic circuit diagram. If you have any questions, then leave them in the comments and i'll do my. The first stage (main audio) is the main stage of audio.