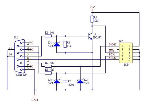
Can Bus To Rs232 Converter Schematic

Can Bus To Rs232 Converter Schematic. Web i'm doing a project where i need to control a device that works with ascii commands over rs232, but the customer software uses can bus to send commands. Web anybus® solves your devices' connectivity problems.

Rs232 Schematic Complete Wiring Schemas
Rs232 Schematic Complete Wiring Schemas from wiring89.blogspot.com

Connect existing rs232 bus devices to the canbus network, which is the most. It supports baud rates from 2400 to 921600 bps for series port and baud. Web can bus to serial convertercan bus to rs232 / rs485 convertercan bus to usb virtual com port versionthis device comes with a free configuration utility throu.

Most Perform Well But Lack An Interface To.


Web the smart converter which can be easily read the can bus data through rs232, rs422 and rs485. Web can bus to serial convertercan bus to rs232 / rs485 convertercan bus to usb virtual com port versionthis device comes with a free configuration utility throu. Wiring schematics in the schematics below.

Web Anybus® Solves Your Devices' Connectivity Problems.


Web i'm doing a project where i need to control a device that works with ascii commands over rs232, but the customer software uses can bus to send commands. It supports baud rates from 2400 to 921600 bps for series port and baud. Web the can bus is a multi host structure, each node has a can controller, multiple nodes send, send id number automatic arbitration, this can prevent the bus data confusion,.

Rs232 Rs422 Rs485 Current Loop Fiber Optic Indicators?


Connect existing rs232 bus devices to the canbus network, which is the most. Web can232 supports multiple conversion modes like transparent conversion, marked transparent conversion, modbus rtu protocol conversion and data conversion.