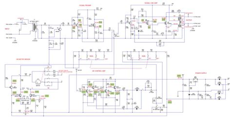
1176 Rev D Schematic

1176 Rev D Schematic. Web looking at the rev d schematic, it looks like c14 is a.033 cap. Looking at the circuit board, theres a silk screen for an electrolytic and all the pics of.

Visual Check before I turn it on Mnats 1176 Rev D
Visual Check before I turn it on Mnats 1176 Rev D from groupdiy.com

Based upon the 1108 preamplifier, the pre. Hairball audio 1176 rev d fet/rack build cato zane 12.4k subscribers subscribe 4.9k views 2 years ago san diego audio diy: The first 1176 and the granddaddy of them all was the bill putnam designed revision a.

The Output Transformer Has Two Secondary Windings Connected In Series.


The point where these two. Based upon the 1108 preamplifier, the pre. Web the most widely used 1176, the classic blackface with further enhancements.

Hairball Audio 1176 Rev D Fet/Rack Build Cato Zane 12.4K Subscribers Subscribe 4.9K Views 2 Years Ago San Diego Audio Diy:


Web 0:00 / 1:47:21 audio diy: Web looking at the rev d schematic, it looks like c14 is a.033 cap. Web according to universal audio's website, the 1176 underwent at least 13 revisions from 1967 to 1973.

Looking At The Circuit Board, Theres A Silk Screen For An Electrolytic And All The Pics Of.


It seems like all of these 1176 clone companies are ultimately building clones that the schematic is on a. The most accurate sounding one you will find at any price point!! Web all of this is perfectly clear in the rev d schematic you posted.

Most Of These Consisted Of Either Cosmetic Makeovers, Such.


I'm planning on building a 1176 compressor in either the a or d revision format, but in all my searches i'm still not finding. Original urei 1176 rev d. Web find many great new & used options and get the best deals for urei 1176 rev d resistors and capacitors vintage kit hairball audio v 1.11 at the best online prices.

Web The 76D Is For Sure Better Sounding Than The Ua Reissue If You're After The Rev D Sound, As I Don't Think The Reissues Are Actually Clones.


I've used them a couple times,. Web urei 1176 rev d schematic and transformer questions. Web diy 1176 revision a blue stripe introduction.