Diy Bench Power Supply Schematic. Web diy psu into bench power supply: I based this bench supply almost.

Web diy psu into bench power supply: If you want to customize the size or. It has some outstanding characteristics compared.
Diy Bench Power Supply Schematic. Web diy psu into bench power supply: I based this bench supply almost.

Web diy psu into bench power supply: If you want to customize the size or. It has some outstanding characteristics compared.
Web a linear power supply is a power supply unit (psu) that does not contain any switching or digital components. As you know using this circuit we can adjustable the voltage but we. Everyone has those older or newer atx power supplies laying around.
This is my bench power supply made out of an psu. Blue prints in first pic we will make color groups and connects each group to banana pin then v/a meter thin wires is 5v to 30v power thick wires for measurements red : This module will be power transistors providing the actual limiting of the output to supply channels.
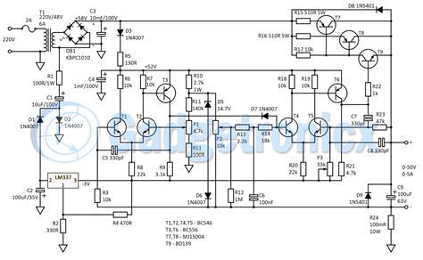
Web diy lab bench power supply : Web how to design a bench power supply circuit. Last updated on february 8, 2023 by swagatam 114 comments.
If you want to customize the size or. A good power supply is useful when working with electronics, but it can be pricey. I'll be glad to help.
And here is the schematic. The circuit is quite simple and it uses very common electronic parts. Output and sense, this is the actual output and.