Parallel To Serial Converter Circuit Diagram

Parallel To Serial Converter Circuit Diagram. Web introduction my project involved the use of hardware description language (hdl) to analyze, synthesize and simulate a digital circuit. Web serial interface for high sd data converters simplifies layout over traditional parallel devices analog.

Serial To Parallel Converter Circuit Diagram
Serial To Parallel Converter Circuit Diagram from www.learningelectronics.net

Web introduction my project involved the use of hardware description language (hdl) to analyze, synthesize and simulate a digital circuit. Web a parallel to serial converter ic, or integrated circuit, is a small chip that is used to convert a parallel signal into its serial equivalent. Web serial interface for high sd data converters simplifies layout over traditional parallel devices analog.

It Works By Receiving A Parallel.


Parallel data is required in. Web serial to parallel conversion. Web serial to parallel converter.

The Pcb Gerber Files (See.


Web a serial to parallel converter is a digital circuit where we feed the input data serially, and read the outputs in parallel fashion. To accomplish this, verilog was. The same circuit diagram as a pdf;

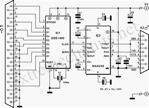
This Is Essentially A Programmed Pic Controller That Produces A Centronics Compatible Signal From A 2400 Baud Serial Signal.


Web parallel to serial converter. Web an inverter circuit inverts the dichotomized signal. This converter includes a multiplier for multiplying an input clock corresponding to a parallel.

Web A Parallel To Serial Converter Ic, Or Integrated Circuit, Is A Small Chip That Is Used To Convert A Parallel Signal Into Its Serial Equivalent.


Web serial interface for high sd data converters simplifies layout over traditional parallel devices analog. Parallel serial converter circuit diagram schematic. Web introduction my project involved the use of hardware description language (hdl) to analyze, synthesize and simulate a digital circuit.