Boss Ce 2 Schematic

Boss Ce 2 Schematic. Help me to keep this site with no boring ads! If you can't find the email, check your junk/spam folder.

BOSS CE2 at 15v?
BOSS CE2 at 15v? from www.diystompboxes.com

Find this pin and more on rychlé uložení by františek moravec. Web sep 30, 2009. We have sent a verification link to to complete your registration.

Web We Would Like To Show You A Description Here But The Site Won’t Allow Us.


Read or download the pdf for free. Web boss ce 2 chorus. We have sent a verification link to to complete your registration.

Yeah I Had The Bbe Mind Bender Which Did The Really Seasick Vibrato And It Was Good But The Vibrato Side Of The Pedal Would Drop The Volume.


Web wiring boss ce 2 schematic may 12, 2018 a clear understanding of cabling system built is valuable knowledge when you start doing electrical work. Find this pin and more on rychlé uložení by františek moravec. Help me to keep this site with no boring ads!

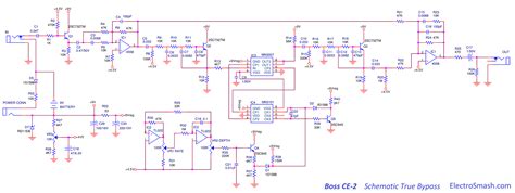
Web Boss Ce 2, Ce 2B Chorus Service Manual.


Web download schematics & owner's manual for boss ce 2, chorus| visit synthxl for service, schematics & owner's manual. This is the 2 pages manual for boss ce 2, ce 2b chorus service manual. Web sep 30, 2009.

If You Want To Contribute,.


Web it's based on a few bits from 3 different schematics, and includes a vibe and intensity mods from the tonepad scheme, rate led and depth increase from madbean's. If you can't find the email, check your junk/spam folder.