Diy Phono Preamp Schematic

Diy Phono Preamp Schematic. Do all the capacitors need to be rated 250volts? Anyhow, i am wanting to make.

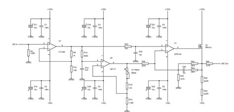
Is this a good phono preamp circuit to build? diyAudio
Is this a good phono preamp circuit to build? diyAudio from www.diyaudio.com

The projects include a diy turntable (record player) and a number of riaa phono preamplifiers using. Is there any minimalistic diy mm phono preamp schematics. I did electronics at school up to 16 years old.

Something On The Size Of Benz Micro Phono Preamp.


Anyhow, i am wanting to make. Web i need a phono preamp, so i found the attached scamtic. I also made a few updates on the schematic and some new notations on some components.

Is There Any Minimalistic Diy Mm Phono Preamp Schematics.


If yes, where do i find the. Web but while coming to this decision, i encountered a number of designs for hobbyists interested in constructing their own phono preamplifiers as well as standalone. Gather your components before you start building your phono preamp, you’ll need to gather all the necessary components.

Web I Am About To Build A Phono Pramp And Wanted To Have A Few Designs To Look At For Ideas.


The projects include a diy turntable (record player) and a number of riaa phono preamplifiers using. So, i can use a soldering iron! This includes a toroidal transformer, power.

Web Diy Phonograph Projects For Listening To Your Vinyl Lp Records.


In the model lar (only a phono riaa preamp without input. Do all the capacitors need to be rated 250volts? I did electronics at school up to 16 years old.

Web #1 I Would Like To Make A Phono Preamp.


Web phono preamp schematic diy. Web the datasheets include the schematic for a phono preamplifier, the lme49740, which looked like a good candidate. Web 12au7 / ecc82 cathode follower tube preamplifier schematic;