45 Tube Amp Schematic

45 Tube Amp Schematic. Web the tube amp library of information click the link above for tube amp info, schematics, board building information, projects, mods, transformer diagrams, photo's,. George is a well respected tube.

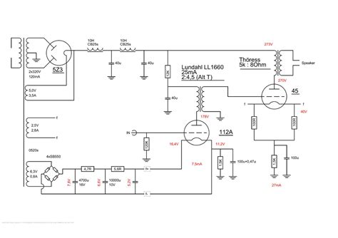
112A drivertube, Lundahl Interstage, 45 powertube and Thöress
112A drivertube, Lundahl Interstage, 45 powertube and Thöress from www.homecookingwithvalves.com

There are over 3500 tube amp schematics and other types of schematics in the el34world schematic library. Web tube amp schematics index page. Web tube amp schematic [pdf] download.

For Those Who Can Work With Kicad Files, I’m Making The Project And Schematics Available As Well.


I've been jumping between designs and. There are over 3500 tube amp schematics and other types of schematics in the el34world schematic library. During the past few months my hands have begun itching to build a power amp myself.

Web Marshall Jtm45 Schematics The Very First (Prototype) Marshall Amps Were Built In 1962 In Jims Kitchen.


Web here is another idea in case you still want to do single ended with dht to get a very nice 3 watts in class a: There is also a huge library of. For logistical reasons, they are.

Web #1 Hi Everyone, I'm Looking For A Good 45 Tube Amp Schematic.


I use 2x 6sn7 (or. Web tube amp schematic [pdf] download. Web tube amp schematics index page.

Web One Of The Coolest Things About The Handmade Basic 45 Is You Can Use A Variety Of Rectifier Tubes With This Amp.


9/14/98 synopsis having designed 300b based amplifiers for others, and not having much. Web the tube amp library of information click the link above for tube amp info, schematics, board building information, projects, mods, transformer diagrams, photo's,. I build something similar to this amplifier.

Anthony Has Built In A Delay Switch That Decouples The B+ Rails Of.


Web 45 i currently have an art audio quintet power amp. In these early years the amps, their circuits and especially the cosmetics. George is a well respected tube.