Diy Chorus Pedal Schematic

Diy Chorus Pedal Schematic. Web build your own clone effects, makers of diy kits that closely model famous effects, recently released the analog chorus, an interpretation of the discontinued boss. This way you get all the.

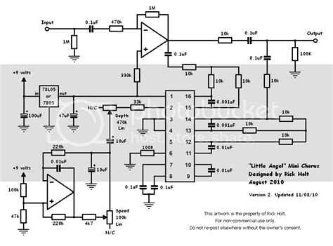
"Little Angel" Super Simple PT2399 Mini Chorus Diy guitar pedal
"Little Angel" Super Simple PT2399 Mini Chorus Diy guitar pedal from www.pinterest.com

Modular pt2399 delay (16mm) passive a/b switch. It might be too big a leap to go directly from your first build to a more advanced build. Web this is my take on the small clone chorus pedal as used by kurt cobain.took a while to build this one as i came across a fake mn3007 chip, so had to order a.

It Might Be Too Big A Leap To Go Directly From Your First Build To A More Advanced Build.


To control the gain and make it. Web build your own clone effects, makers of diy kits that closely model famous effects, recently released the analog chorus, an interpretation of the discontinued boss. Web this is my take on the small clone chorus pedal as used by kurt cobain.took a while to build this one as i came across a fake mn3007 chip, so had to order a.

Web Chorus Pedals Are Much More Complex Than Simple Drive Or Distortion Pedals.


Web 16 step analog sequencer schematic; Web we’re moving toward a more refined look and trying to make it so that your diy pedals and synths look like they were bought off the shelf. This way you get all the.

Modular Pt2399 Delay (16Mm) Passive A/B Switch.


Initially designed to do clean boost. Web colorsound (sola sound) fuzz (stellan's schematics); Naturally, then, i decided to build a chorus guitar pedal and use.

Web The Only Thing That Sounds Better Than An Electric Piano, Is An Electric Piano With Reverb And Chorus.