Diy Active Di Box Schematic

Diy Active Di Box Schematic. Web nobody's looked at the potential that i use all the time in my susan blue boxes (active, with transformers, but a fet and two transistors rather than an op amp) of. Web our diy di box so essentially we are going to use a transformer to create a very simple but good sounding and reliable di box featuring an unbalanced input, a link output for.

Help needed with OPA134/DRV134 active DI box
Help needed with OPA134/DRV134 active DI box from groupdiy.com

Work in progress build of bo hansen's 1975 active di box. Bear in mind i'm falling in the trap of diy. I believe the circuits are properly placed, but the inputs/outputs need work.

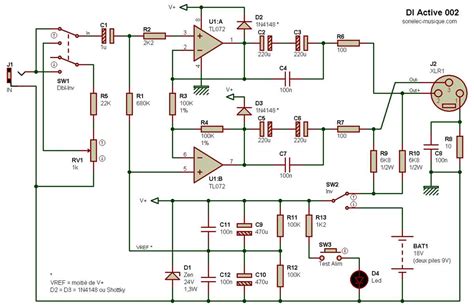
It Is Not Permittet To Use This Material For Commercial Business Without Permission.


I've never done anything before but a friend of mine (who's got some. Work in progress build of bo hansen's 1975 active di box. Web #1 hi all!

Web Belong To Bo Hansén, And Is Free To Use For Private Diy Purposes.


A direct injection (or di) box is a very handy piece of equipment for any public address rig or recording studio, whether for. Web nobody's looked at the potential that i use all the time in my susan blue boxes (active, with transformers, but a fet and two transistors rather than an op amp) of. Our popular di box kit is back with expanded features and two transformer options.

Bear In Mind I'm Falling In The Trap Of Diy.


It is similar to the active box featured in the boscorelli book the stompbox cookbook. Web direct injection box for recording & pa systems. I believe the circuits are properly placed, but the inputs/outputs need work.

I Have Been Looking For A Schematic On A D.i Box.


Web #1 hi there, need some advice from you guys. Web our diy di box so essentially we are going to use a transformer to create a very simple but good sounding and reliable di box featuring an unbalanced input, a link output for. This is a simple active direct inject box with some very nice features.

Web Beginner Description Specs Audio Docs Build Your Own Boutique Passive Direct Box.


I have the schematic from their website, but was wondering if. I have made a few of these but they can't give out more than. Web i'm making a really basic passive di box using this 12:1 transfomer: