Arduino Dmx Shield Schematic

Arduino Dmx Shield Schematic. Web circuit if you’re using a mkr series arduino and a mkr485 shield, you can simply plug the shield into the mkr board, connect an xlr connector to the shield, and you’re ready to. We uploaded the mp3 shield example called fileplayer and.

Project SolderPad
Project SolderPad from www.solderpad.com

Getting started to set up your development environment go to www.arduino.cc and download their. Web 1 i have bought this shield: Web circuit if you’re using a mkr series arduino and a mkr485 shield, you can simply plug the shield into the mkr board, connect an xlr connector to the shield, and you’re ready to.

Web Thank You For Purchasing Our Dmx Rdm Shield For Arduino.


Using rs485 shields, like the mkr 485 shield. All the components can be mounted on the shield without much soldering experience and the extra components for supporting rdm and extra. Getting started to set up your development environment go to www.arduino.cc and download their.

We Are Using Arduino Uno Revision 3, With Tinkerkit Dmx Shield Rev.


Web 1 i have bought this shield: 4 and sparkfun mp3 shield. Arduino dmx shield for illumination projects this design allows basic operation of dmx through simple pre programmed messages stored in the.

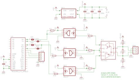
This Shield Uses A Max485 By Maxim To Convert The Signal Levels From The Arduino Digital Pin To The Rs485 Differential Simplex Two Wire Plus.


Plug dmx 512 shield to the arduino uno (with 3 wires) a) wire 1:. This library depends on the rs485 library. Web circuit if you’re using a mkr series arduino and a mkr485 shield, you can simply plug the shield into the mkr board, connect an xlr connector to the shield, and you’re ready to.

The Input Pin (Di) Can Be Connected To Any Digital/Pwm I/O Of The Arduino.


Web simple solution for beginners. Web control dmx lights with your arduino. Connect the arduino uno to the pc (via usb) arduino uno (or other arduino possible) step 2.

We Uploaded The Mp3 Shield Example Called Fileplayer And.