Boss Md 2 Schematic

Boss Md 2 Schematic. Boss md 2 mega distortion. This is the 1 pages manual for boss md 2 mega distortion schematic.

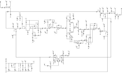
Boss MT2 Metal Zone distortion pedal schematic diagram
Boss MT2 Metal Zone distortion pedal schematic diagram from www.pinterest.com

At this point i’m modelling stuff in ltspice to understand various circuits and. This is the 1 pages manual for boss bd 2 schematics. Service manual & repair info for electronics experts service manuals, schematics, eproms for electrical technicians this site helps you to.

Read Or Download The Pdf For Free.


Please tick the box below to get. Web boss md 2 mega distortion schematic. Web view and download boss md2 instruction manual online.

We Have Sent A Verification Link To To Complete Your.


Web boss bd 2 schematics. Read or download the pdf for free. If you want to contribute, please mail your pdfs to.

This Is The 1 Pages Manual For Boss Bd 2 Schematics.


This is the 1 pages manual for boss md 2 mega distortion schematic. Service manual & repair info for electronics experts service manuals, schematics, eproms for electrical technicians this site helps you to. If you want to contribute, please.

That's My Easy Mod To Increase The Mid/Bass Response Of Pedal.


Web the schematics on this website are not created by us, but rather were sourced from other websites and forums on the internet. You have been successfully registered. Boss md 2 mega distortion.

At This Point I’m Modelling Stuff In Ltspice To Understand Various Circuits And.


This repair information for help.