Blue Esr Meter Schematic

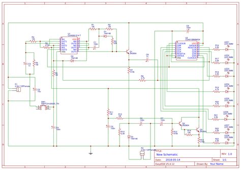
Blue Esr Meter Schematic. At open circuit condition the esr meter draws about 6 ma and during measurement up to about 16 ma. Rib led 1 aøkhz 2.

[Get 32+] Schematic Diagram Esr Meter Digital
[Get 32+] Schematic Diagram Esr Meter Digital from iphon673.blogspot.com

Web to start viewing messages, select the forum that you want to visit from the selection below. Build your own esr meter Web an attempt at making a pcb for anatek blue esr meter using the schematic available with the manual.

Web The Following Circuit Is A Circuit Board Digital Metering Esr From Dick Smith Electronics, Which Can Be Used As A Reference If You Want To Build Yourself A.


Web esr meter schematic diagram. Web an attempt at making a pcb for anatek blue esr meter using the schematic available with the manual. Web description the anatek blue esr/low ohms meter is the latest and best bob parker design and successor to the famous dick smith esr/low ohms meter.

Osci 1 Tløea 1.11B 2N39@6 R6 27K 1K Rib Comparator,'Fàmpl I F Precision Recti In4148 R16 47K Ri?


Build your own esr meter Usually, bad capacitors have high esr readings that you can’t. Web the schematic and pcb are attached (you have to sign in to download the atachment) the dut should be connected to cn1 between gnd (pin3,pin4) and pulse.

Web To Start Viewing Messages, Select The Forum That You Want To Visit From The Selection Below.


This is only for educational purpose as an attempt to practice. Web the meter is powered from a 9v battery. At open circuit condition the esr meter draws about 6 ma and during measurement up to about 16 ma.

Rib Led 1 Aøkhz 2.


Web digital esr meter schematic digital esr meter schematic icl7107 icl7106 digital led ammeter ampere meter. Hey unregistered user, please consider signing up and joining our. Esr amp low resistance test meter.

Easy To Read Chart Of Good/Bad Capacitor Esrs On The Front Panel.