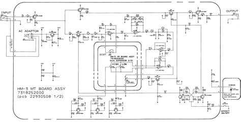
Boss Hm-3 Schematic

Boss Hm-3 Schematic. Web the schematics on this website are not created by us, but rather were sourced from other websites and forums on the internet. 1mω (fet input) recommended load impedance:.

Free download BOSS HM 3 SERVICE NOTES
Free download BOSS HM 3 SERVICE NOTES from www.audioservicemanuals.com

Service manual download, schematics, eeprom, repair info for electronics experts. Does anybody have a schematic/servicemanual for it? June 21, 2017, 02:21:20 pm » this is a schematic where the flip flop switching has been removed.

I Would Like To Do Som Mods On The Clipping Section And.


Made in taiwan, march 1993. 1mω (fet input) recommended load impedance:. ☉ if the software is not always report errors, click the download, thank you!

Service Manual Download, Schematics, Eeprom, Repair Info For Electronics Experts.


Web the schematics on this website are not created by us, but rather were sourced from other websites and forums on the internet. June 21, 2017, 02:21:20 pm » this is a schematic where the flip flop switching has been removed. Stay up to date with boss news, artists,.

Input, Output, Ac Adaptor Input Impedance:


Web what is it? Web boss hm3 hypermetal dist sch service manual download, schematics, eeprom, repair info for electronics experts. Web ☉ schematic or repair site provides information on all pdf formats, support for printing.

Level, Color Mix (Low, High) And Dist.


Does anybody have a schematic/servicemanual for it? Web subscribe to the boss newsletter to get the latest articles, videos, and news about your favorite boss products.