At Power Supply Schematic

At Power Supply Schematic. Web a schematic diagram of a power supply is a visual representation of the components and connections involved in providing electrical energy from a source, such. Web a power supply is simply any device that provides power to a circuit.

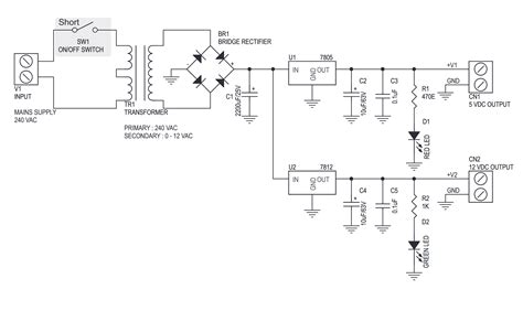
Dell Power Supply Schematic Diagram Circuit Diagram
Dell Power Supply Schematic Diagram Circuit Diagram from www.circuitdiagram.co

Web schematic diagrams provide an overview of how all of the components of a power supply work together to provide the necessary power. Web a schematic diagram of a power supply is a visual representation of the components and connections involved in providing electrical energy from a source, such. Almost any product can benefit from a.

Carefully Build This Circuit On A Breadboard Or Other Convenient Medium.


Web it is important to start with a schematic that is far enough along in its development so that all power supplies on the board are identified. Web draw the schematic diagram for the circuit to be analyzed. I think i understand how the data decoupling works (because of the induction voltage of.

Web Power Supply Schematic Symbols Electrical Grounding Schematic Symbols Resistor Schematic Symbols Capacitor Schematic Symbols Inductor And Coil Schematic.


Web switch mode power supplies offer the advantages of smaller size, weight, and cost while achieving much higher power efficiencies. But the definition of what a power supply is doesn’t really do justice to what it’s usually doing in. The initial design (revision 0) i made some modifications to the original schematic diagram as to make it suitable for controlling it with the digital potentiometer.

Web A Power Supply Is Simply Any Device That Provides Power To A Circuit.


This article will explain what. Web a schematic diagram of a power supply is a visual representation of the components and connections involved in providing electrical energy from a source, such. Check the accuracy of the circuit’s construction,.

Almost Any Product Can Benefit From A.


Web schematic diagrams provide an overview of how all of the components of a power supply work together to provide the necessary power. A power supply schematic is a drawing illustrating, in symbols, the components used in a power supply and how they are interconnected.