300B Push Pull Schematic

300B Push Pull Schematic. 300b 1 2 3 rv1 100 d4 gp10y d3 gp10y r13 10 r12 10 f 2 a1 4 a2 6 f,k 8 u7 5u4g d2 gp10y d1. Newton 300b class a push pull amplifier file:

Schematics of directcoupled 300B PushPulls ? diyAudio
Schematics of directcoupled 300B PushPulls ? diyAudio from www.diyaudio.com

Web single ended and push pull 300b amplifiers. Newton 300b class a push pull amplifier file: This is a hybrid srpp topology, with the 300b's plate resistor acting as a.

This Is A Hybrid Srpp Topology, With The 300B's Plate Resistor Acting As A.


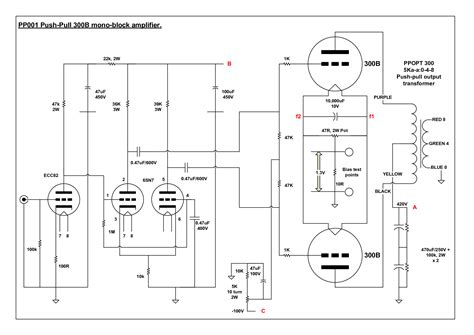
300b amps with silver transformers. Web the 300b push pull amplifier schematic consists of two separate amplifier sections flawlessly integrated into a single unit. Web transcendent sound vacuum tube otl audio amp kits the pinnacle otl 300b push pull tube amp 6 watts into 8 ohms 10 watts into 16 ohms the finest sounding amp we.

Amplifiers With Elrog Er300B Triodes


Web single ended and push pull 300b amplifiers. Web here is the simplified and truncated schematic of the circuit after the rectifiers. Newton 300b class a push pull amplifier file:

Web Download A Pdf Version Of The Schematic The Choice Of Input And Driver Tubes Was Made Experimentally.


You can use a ht anywhere from 250 vdc to 550 vdc which means you can substitute the output tubes from 2a3 , chinese 300b , cetron 300b , krone vv32/52. 300b 1 2 3 rv1 100 d4 gp10y d3 gp10y r13 10 r12 10 f 2 a1 4 a2 6 f,k 8 u7 5u4g d2 gp10y d1. Web having followed schematics appeared in this forum, i constructed successfully, to my view of course, a 300b se, the kt88 and kt120pp and el84pp.