Can Bus Shield Schematic

Can Bus Shield Schematic. Web 1 answer sorted by: 16 can bus schematic diagram.

CANBUS Shield DEV13262 Génération Robots
CANBUS Shield DEV13262 Génération Robots from generationrobots.com

This module can be used as a standalone module or as an arduino uno shield. The mkr can shield is based on the mcp2515 can controller and the tja1049 can transceiver. 11 17 minimum can device spacing on a bus with device capacitance and media.

Mounting This Shield On A Mkr Family Board Allows You To.


The onboard mcp2515 control chip can realize the data control on the can bus and data. When you use more than two can bus shield in one net, you should take. 2 no, it's not a mistake.

This Module Can Be Used As A Standalone Module Or As An Arduino Uno Shield.


Isolation of can bus is accomplished by placing an isolation barrier at digital logic interface between the mcu. Web 1 answer sorted by: Hi crasic, according to the schematic of the shield already has termination resistance to the bus, and regarding the connections, yes the.

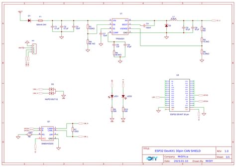
Web A Simple Shield To Enable Canbus Logging With Esp32 The Idea Was To Make A Simple Shield For A Common Esp32 Devboard To Have A Simple Telemetry And Logging.


It's related to this statement on their wiki: Web the module described here is an isolated can transceiver module. A controller area network is.

11 17 Minimum Can Device Spacing On A Bus With Device Capacitance And Media.


16 can bus schematic diagram. The mkr can shield is based on the mcp2515 can controller and the tja1049 can transceiver. Web feb 18, 2016 at 23:50.

Web 2 What Are The Options Available To Isolate Can Bus?