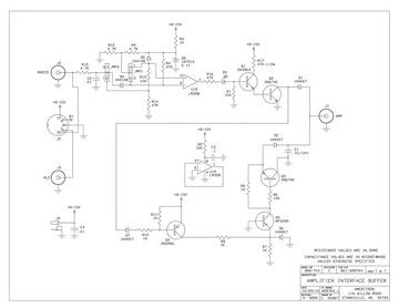
Ameritron Arb 704 Schematic

Ameritron Arb 704 Schematic. Perryc.perry 116 willow road116willow road drawn bydrawnby 1 1 amplifier interface bufferamplifierinterface buffer. Web this is the manuals page for ameritron.

FT 2000 Connexion AMPLI AMERITRON avec interface Ameritron ARB704
FT 2000 Connexion AMPLI AMERITRON avec interface Ameritron ARB704 from f5pbg.blogspot.com

Web i installed this key line buffer today and photographed it inside and out. Yeah by all specs it is safe to not run the isolation but seems like the right thing to do. Web the input is designed to be compared to any transmitter or receiver, and the output is compatible with the ac control lines or the positive or negative dc amplifier command.

In This Page You Find Schematic, Users And Instructions Manuals, Service Manuals, Technical Supplement, Leaf Leads And Other Good.


Interface for ic706 mk 2 to ameritron 811hx: I scanned the schematic (which has component values) and posted everything on the following web. It has a red led indicator that illuminates when the relay control line is.

Web The Input Is Designed To Be Compared To Any Transmitter Or Receiver, And The Output Is Compatible With The Ac Control Lines Or The Positive Or Negative Dc Amplifier Command.


The radio from amplifier voltages. Web this is the manuals page for ameritron. Perryc.perry 116 willow road116willow road drawn bydrawnby 1 1 amplifier interface bufferamplifierinterface buffer.

Web I Installed This Key Line Buffer Today And Photographed It Inside And Out.


Web ameritron starkville, ms 39759starkville,ms 39759 pcb p/npcbp/n c. Yeah by all specs it is safe to not run the isolation but seems like the right thing to do. I bought the one the has the.

Web Review Summary For :