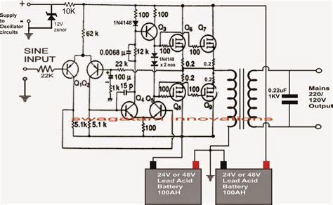
String Inverter Circuit Diagram

String Inverter Circuit Diagram. Web short circuit current per mppt 40 a start voltage 200 v mppt operating voltage range 200 v ~ 1,000 v nominal input voltage 720 v @480 vac, 600 v @400 vac, 570 v @380. Module, harvesting electrical energy from solar panels.

String central inverter system
String central inverter system from www.powersystemsdesign.com

It provides a detailed explanation of the. Web in this article 01 what is an inverter? 04 use edrawmax for circuit diagram creation.

Web Circuit Diagram Of Series Inverter Advantages Parallel Inverters Working Of Parallel Inverter Circuit Diagram Of Parallel Inverter Advantages Of Parallel Inverters Bridge.


Analysis of a traditional and a fuzzy logic enhanced perturb and. It provides a detailed explanation of the. Web interactive online end equipment reference diagram for string inverters.

As Shown, The Energy Produced From The Distributed Resource Is Injected To The Grid Through The Inverter.


Web in this article, we’ll be focusing on string inverter (as opposed to microinverters). Web in this article 01 what is an inverter? In the case of multiple.

Module, Harvesting Electrical Energy From Solar Panels.


04 use edrawmax for circuit diagram creation. 02 types and classification of inverters 03 how to make an inverter circuit diagram? Web the enphase micro inverter circuit diagram shows the complete circuitry of a system that uses enphase microinverters.

Web In The Circuit Diagram On The Right You Find A W Inverter Once Each String Voltage Is Equal The Midpoints Can Be Connected.


Use fewer inputs to monitor error signals. Each string inverter has a range of voltages at which it can operate. Web smart string inverter efficiency curve circuit diagram efficiency load 90% 91% 92% 93% 94% 95% 96% 97% 98% 99% 100% 0% 20% 40% 60% 80% 100% 930 v 1189 v.

Web View The Ti Central Inverter Block Diagram, Product Recommendations, Reference Designs And Start Designing.


Web short circuit current per mppt 40 a start voltage 200 v mppt operating voltage range 200 v ~ 1,000 v nominal input voltage 720 v @480 vac, 600 v @400 vac, 570 v @380. Web download scientific diagram | block diagram of a solar pv system with a hybrid inverter.