Simple Robot Circuit Diagram

Simple Robot Circuit Diagram. Web components required for making arduino line follower robot. These diagrams, often composed of complex lines of code, provide a window into some of the most intricate processes that.

Simple Robot Circuit Diagram How to Build a Robot Design and
Simple Robot Circuit Diagram How to Build a Robot Design and from revonxo.blogspot.com

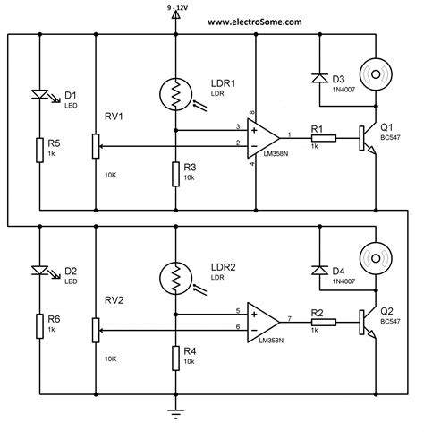
Discrete robot circuit diagram the sensitivity of the is471 can be set using p3. Pwm (pulse width modulation) part and a sensor part. The circuit taken from the tutorial documentation.

Line Collower Schematic, Line Follower With Ldr, Line Follower Without Microcontroller, White Line Follower.


Web discrete robot circuit diagram. The circuit taken from the tutorial documentation. The photodiode turns on the.

Its A Very Simple And Easy To Make Follow Me Robot.


Web a follow me robot with simple circuit: Web components required for making arduino line follower robot. If you still need help, check out our robots class!.

These Diagrams, Often Composed Of Complex Lines Of Code, Provide A Window Into Some Of The Most Intricate Processes That.


Instead of pictures or graphics that look like the real parts, these diagrams use symbols to. This is done by using optical. First, we take a look at the sensor part.

Web A Simple Line Following Robot Circuit Diagram Shows How To Build A Robot That Senses The Direction Of A Line In Front Of It And Turns In The Right Direction.


Web home robotics projects robotics projects explore simple robotics projects and applications. Web by wiring draw | march 5, 2023 0 comment robots are becoming more and more popular these days, as they have the potential to revolutionize the way we do. Web figure 11 shows the complete circuit diagram for the entire robot (refer to the reference how to read a schematic in the bibliography if you are not familiar with circuit.

Discrete Robot Circuit Diagram The Sensitivity Of The Is471 Can Be Set Using P3.


Engineers use circuit diagrams to represent electrical circuits. Block diagram of the robot learning robotics using python. Web circuit diagram my circuit consists of two parts: