Push Pull Amplifier Circuit Diagram

Push Pull Amplifier Circuit Diagram. In our analysis of the circuit, we will consider the class b amplifier. Web the push pull amplifier circuit diagram is an ingenious electronic design that allows sound amplifiers to operate more efficiently, producing more consistent and.

Push Pull Amplifier Circuit Diagram Class A, Class B and Class AB
Push Pull Amplifier Circuit Diagram Class A, Class B and Class AB from circuitdigest.com

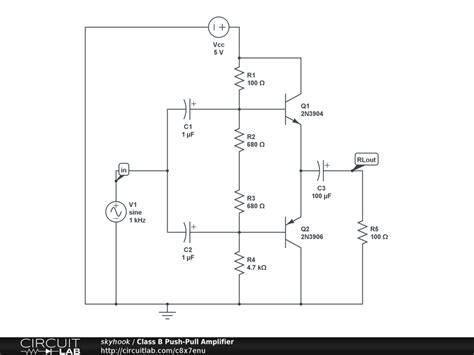
Web circuitry for a class b push pull amplifier is shown in fig. Web at its most basic, a push pull audio amplifier schematic is a diagram that illustrates how two separate amplifiers are connected to produce powerful stereo sound. Here one transistor supply’s the.

It Can Be Connected To A Range Of Inputs,.


At the input signal is. Here one transistor supply’s the. Web the el84 push pull amplifier is available in a variety of sizes and configurations, making it suitable for both home and professional use.

This Amplifier Circuit Is Very Popular Audio Power Amplifier Circuit Type.


Web the output power of the amplifier is 7.98w. Web at its most basic, a push pull audio amplifier schematic is a diagram that illustrates how two separate amplifiers are connected to produce powerful stereo sound. It contains a pair of active devices such as a complementary pair of transistors.

Web The Push Pull Amplifier Circuit Diagram Is An Ingenious Electronic Design That Allows Sound Amplifiers To Operate More Efficiently, Producing More Consistent And.


This power amplifier system can provide an excellent audio experience with a minimum of fuss. Web look no further than the classic push pull amp schematic! Web the circuit diagram of a push pull amplifier consists of two transistors, each connected to an input signal and a common output terminal.

The High Voltage Is Realized By Stacking Dc Biases Of Two.


In our analysis of the circuit, we will consider the class b amplifier. Web circuitry for a class b push pull amplifier is shown in fig.