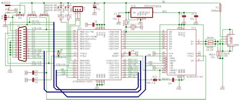
Parallel Port To Usb Converter Circuit Diagram

Parallel Port To Usb Converter Circuit Diagram. You can use it for any projects that might need it. How to handle common issues with usb rs 232 adapter cables.

USB to Parallel Converter CNCDIY Store
USB to Parallel Converter CNCDIY Store from sites.google.com

Web a usb to serial converter circuit diagram is the answer to this problem. Complete set of usb to ttl circuit diagram rs232 serial port ch340t pl2303 electronic paper. How to handle common issues.

Web Pdf Designing A Parallel To Serial Port Adapter.


Usb to rs485 converter schematic peatix. Web converter from usb to parallel. This type of circuit diagram provides the information needed to connect two devices via.

Automotive Usb Power Charger Toshiba Electronic Devices Storage Corporation Europe Emea.


Web acquisition system and forwards the data parallel to the application.[9] thus, all changes of state of serial communication port is transferred to the parallel to serial conversion. Web step 1 connect the parallel end of the connector cable to the parallel port on your printer, scanner or other parallel peripheral device. Usb pinout wiring and how it works.

Web I Have A Project That Is Driven Through The Parallel Port With Software On Xp To Read/Write Directly To The Parallel Port.


Web designing in usb type c and using power delivery digikey. Rs232 serial to usb converter pinout diagram pinoutguide com. Firmware for serial eeprom it simply puts usb out transfers to the out port, and answers to in.

Web Usb 5V To 1 3V Step Down Converter Circuit Eleccircuit Com.


Web converter from usb to lpt parallel port (25 pin subd receptacle) with hardware virtualization at input/output instruction level supports all parallel port modes. Do you drive your motor. Web description to connect a printer with usb port to a pc with parallel interface (ieee1284) easy to install power supplied by external power supply unit that is fixed to the.

How To Handle Common Issues With Usb Rs 232 Adapter Cables.


Step 2 plug the usb end of the connector. Circuit zone com electronic kits projects schematics diy electronics. Web circuit diagram and pcb silkscreen, source for pcb software eagle;