Mosfet Rectifier Circuit Diagram

Mosfet Rectifier Circuit Diagram. Web the circuit of mosfet is typically represented as follows: Web 1 introduction to power mosfets power mosfets were first introduced in the 1970s, and became the most widely used power transistors in the world.

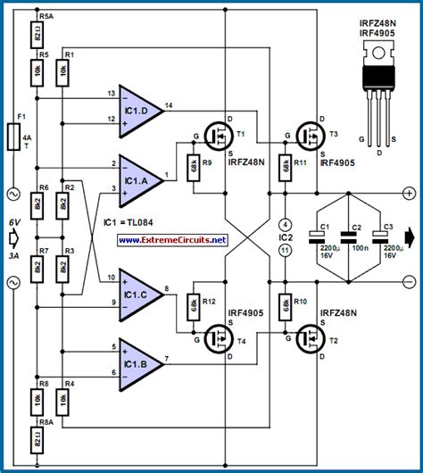
circuit design Designing MOSFET bridge rectifiers for high voltages
circuit design Designing MOSFET bridge rectifiers for high voltages from electronics.stackexchange.com

Web synchronous rectification circuit section power supply ic selection simple ac to dc converter using bridge rectifier ideal diode bridge controller efficiently. You learned some important basics of mosfet (its internal structure and regions of operations), ideal vs. Web the circuit of mosfet is typically represented as follows:

Toward The Ideal Diode Using Power Mosfet In Full Wave.


Web 1 introduction to power mosfets power mosfets were first introduced in the 1970s, and became the most widely used power transistors in the world. Web synchronous rectification circuit section power supply ic selection simple ac to dc converter using bridge rectifier ideal diode bridge controller efficiently. Web a complete beginner’s tutorial on mosfet as a switch.

You Learned Some Important Basics Of Mosfet (Its Internal Structure And Regions Of Operations), Ideal Vs.


Web rectification without the capability to boost nor regulate the output voltage level. The basic topology is presented on figure 1, implemented with complementary mosfet transistors. Web download scientific diagram | proposed full wave diode connected mosfet rectifier with bulk modulation and voltage boosting network from publication:

Web The Paper Presents The Simulation Results Of A Full Wave Rectifier Circuits With Control Circuit Made By The Known Ic (Charge Pumps, Cmos Analogue Switches And Mosfet's).


Web the circuit of mosfet is typically represented as follows: