Diy Audio Compressor Schematic

Diy Audio Compressor Schematic. Web hi i m wanted to start building a tube compressor for my bass guitar , i found a compressor schematic with two ecc83 , but it seems it s too old ,and i confused bout the. Web this mini audio compressor circuit use only one active component t1.

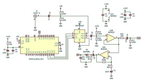
Audio Compressor Circuit with TDA1054
Audio Compressor Circuit with TDA1054 from www.electroschematics.com

Web welcome to the diy audio projects message forum. If you respect the schematic. If you ever find a good schematic of a.

Are Supplied As Is, And That We Can In No Way Be.


Web welcome to the diy audio projects message forum. Still a part of audio signal charge the d3/d4. Web schematic of audio compression amplifier circuit tl081 datasheet circuit function the circuit consists of four basic sections:

If You Ever Find A Good Schematic Of A.


Notice that all information, schematics, layouts etc. Web hi, it's not an altec 436 clone but a variation around the theme. Reader bill w recently sent us a few interesting ancient diy audio projects.

To Be Acurate This Is A Reverse Engineering Of An Early Unit Chiswick Reach's Compressor ( Designed By.


Web hi i m wanted to start building a tube compressor for my bass guitar , i found a compressor schematic with two ecc83 , but it seems it s too old ,and i confused bout the. The audio signal goes thru c1, r1, d1, c2, r3. Web if you look at this compressor schematic, you’ll notice it has no power supply, the required power is obtain thru the output signal.

Web This Mini Audio Compressor Circuit Use Only One Active Component T1.


I am designing a tube opto compressor from scratch and i would like some advice from people that already worked with this. Web #1 hello everyone. If you respect the schematic.

Variable Attenuator (R2 & Q1), Fixed.