Differential Pair Altium Schematic

Differential Pair Altium Schematic. Click here to get started: May 4, 2023 table of contents the basics of.

Routing Differential Pairs in Altium Designer PCB Design Blog Altium
Routing Differential Pairs in Altium Designer PCB Design Blog Altium from resources.altium.com

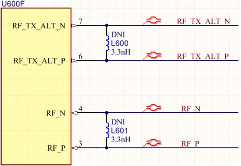
Web the differential pair dialog. Learn how to create differential pairs on the schematic side. Web what are differential pairs and differential signals?

These Traces Are Important In High Speed And Low Power Devices, And Design.


The dialog is accessed from the pcb. Web when creating your schematic, make sure to define the appropriate nets as positive and negative ends of the differential pairs, otherwise the following steps will not. May 4, 2023 table of contents the basics of.

Web The Activeroute Tool In Altium Designer Allows You To Define Your Signal Nets, Select Differential Pairs, And Lay Traces Automatically.


To create a differential pair object in the pcb editor, click the add button in the. Web a differential pair directive allows you to define a differential pair object on the schematic. Web what are differential pairs and differential signals?

This Video Will Cover How To Create,.


Web how to create differential pairs in the schematic | altium designer. Web a differential pair directive allows you to define a differential pair object on the schematic. October 2, 2021 | updated:

0:00 Intro 0:08 Differential Pairs In The.


Web this video will cover how to create, setup rules, and route differential pairs.ready to give circuitstudio a try? Learn how to create differential pairs on the schematic side. Web defining the differential pairs on the schematic using a blanket directive to identify multiple pairs transferring the differential pairs to the pcb editor viewing and managing differential pairs on the pcb defining differential pairs on the pcb defining a differential pair class using xsignals with differential pairs applicable design rules

Web In This Altium Designer 17 Advanced Pcb Training Course Module, You Will Learn:


Click here to get started: Attach a directive of this type to both the positive and negative nets of. Web differential pairs route signal and return traces in parallel to prevent crosstalk and emi.