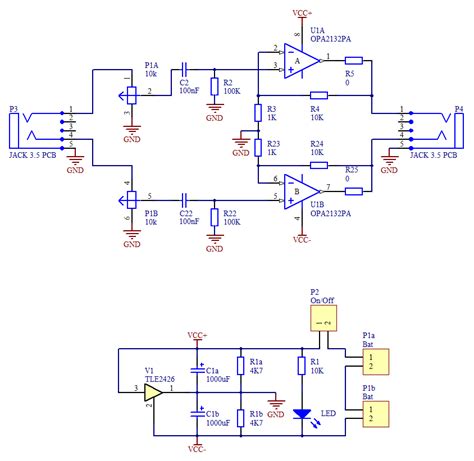
Cmoy Headphone Amp Schematic

Cmoy Headphone Amp Schematic. There are alternatives but i have had most success with this one. It consists of only a few components, can be assembled on a small section of protoboard, has a lower parts cost than other.

Cmoy Head Phone Amp “How they make ’em” series Random Kernel Panics
Cmoy Head Phone Amp “How they make ’em” series Random Kernel Panics from intokj.wordpress.com

Solid state amb α20 (info & pcb) Web does somebody have a schematic for a stereo electret condenser microphone? Web schematic part lists and suggestions required parts optional parts precision resistors are 1/8w resistors sufficient?

Web I Have Built One Of These Using A Schematic.


Parts here are the parts you will need: For the power supply i elected to power the amp from. Ask question asked 4 years, 7 months ago modified 4 years, 7 months ago viewed 262.

Web Schematic Part Lists And Suggestions Required Parts Optional Parts Precision Resistors Are 1/8W Resistors Sufficient?


Web chu moy headphone amplifier schematics and etc. Solid state amb α20 (info & pcb) There are alternatives but i have had most success with this one.

Web A Cmoy Headphone Amp Was Recommended To Me, But I Read On The Tangent Soft Website That A Preamp Should Be Added To The Cmoy For It To Work With.


Details and discussion on the headwize forum. The only other one that i would recommend is. It consists of only a few components, can be assembled on a small section of protoboard, has a lower parts cost than other.

I Am Having Some Problems Getting A Stereo Output.


If i join one of the input channels to the headphone socket. Web the schematic is based on the very popular cmoy headphone amp design with some changes in passive parts values. Web does somebody have a schematic for a stereo electret condenser microphone?

If You're Lucky, There Might Be A Bill Of Materials, Or Even Files To Make A Pcb.


Web the amplifier's design is quite simple.