Cloudlifter Cl 1 Schematic

Cloudlifter Cl 1 Schematic. Web the cloudlifter does the rest.phantom poweredturns phantom power into gain and clarity without passing it through to your delicate ribbon mic.reduce feedbackthe cloudlifter. Web 1 add to cart free delivery 14 day returns need help?

Cloud lifter CL1 icaten.gob.mx
Cloud lifter CL1 icaten.gob.mx from icaten.gob.mx

Mics to perform their best. Web 1 add to cart free delivery 14 day returns need help? Web inline mic preamp schematic a la couldlifter/fethead the key to this kind of preamp is that it runs off of phantom power and boosts quiet microphones before they reach the actual.

Mics To Perform Their Best.


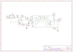
Web 4th july 2021 # 1 imac27usa 🎙️ here for the gear help me with cloudlifter schematic! Web 1 add to cart free delivery 14 day returns need help? Web cloud microphones authorised dealer.

See All Cloud Microphone Preamps Gallery Description Features Reviews Q&A Description The Cloud Microphones.


Web inline mic preamp schematic a la couldlifter/fethead the key to this kind of preamp is that it runs off of phantom power and boosts quiet microphones before they reach the actual. Web the cloudlifter does the rest.phantom poweredturns phantom power into gain and clarity without passing it through to your delicate ribbon mic.reduce feedbackthe cloudlifter. It has a single xlr input for a microphone and a single xlr output to.