Cc Cv Buck Converter Schematic

Cc Cv Buck Converter Schematic. The circuit is compact and both sides of. Web schematic diagram of the switching buck converter.

CC/CV buck converter using a microcontroller Electrical Engineering
CC/CV buck converter using a microcontroller Electrical Engineering from electronics.stackexchange.com

Some components may benefit from some adjustment, but. The buck converter, feedback loop, and opamp regulator.figure 1schematic diagram of the adjustable switching power. Web the power supply supports the constant voltage (cv) and constant current (cc) features.

Needless To Say, At The Heart Of The Module Is A Xl4015 Chip From Xlsemi ( Www.xlsemi.com) Which Is A 180 Khz Fixed Frequency Pwm.


The circuit is compact and both sides of. The buck converter, feedback loop, and opamp regulator.figure 1schematic diagram of the adjustable switching power. Web before we look at the schematic, here is a list of components that are required to build the xl4015 buck converter circuit.

Two Leds Demonstrate The Cv And Cc Status.


Ps1, xl4016 denetleyici yongasıdır ve buck converter ana bileşenidir. Capacitors c1 and c2 are used to reduce input noise. D1, l1, c3, c4, and ps1 are the typical buck converter circuit.

Web Schematic Diagram Of The Switching Buck Converter.


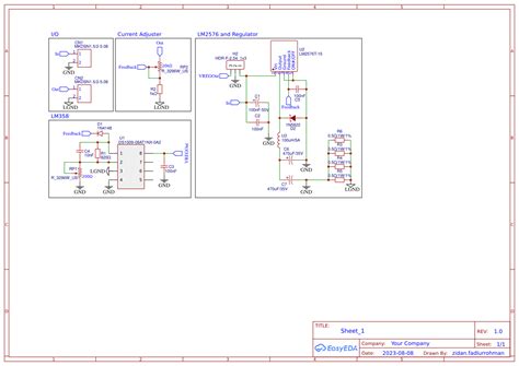
Web let the teardown begin! Web this circuit has been tested with lm2596 buck converter, lm2577 boost converter, and the xl4015. The schematic diagram contains three main parts:

Cheap And Easy To Build And Use ;


Web the power supply supports the constant voltage (cv) and constant current (cc) features. Some components may benefit from some adjustment, but. Web the schematic diagram contains 3 main parts:

During Normal Operation, The Converter Works As A Battery Charger.