Bugera V22 Infinium Schematic

Bugera V22 Infinium Schematic. Web bugera v22 sch service manual download, schematics, eeprom, repair info for electronics experts. By copying or making any use of any of the images linked below (the image), you acknowledge that you have read and understood, and agree to,.

Modding Boost Switch on Bugera V22
Modding Boost Switch on Bugera V22 from music-electronics-forum.com

By copying or making any use of any of the images linked below (the image), you acknowledge that you have read and understood, and agree to,. This manual comes under the category guitars and has been rated by 1 people with an average of a 8.3. Web manual view the manual for the bugera v22hd infinium here, for free.

V22 Musical Instrument Amplifier Pdf Manual Download.


Web view the manual for the bugera v22 infinium here, for free. Download bugera v22 sch service manual & repair info for. Preamp power amp and here are the mods i did.

Web View And Download Bugera V22 Quick Manual Online.


We have 1 bugera v22hd infinium manual available for free pdf download: Web important image use information. This manual comes under the category not categorized and has been rated by 1 people with an average of a.

Web 2 Bugera V55 Infinium/V55Hd Infinium/V22 Infinium/V22Hd Infinium Quick Start Guide 3 Limited Warranty Legal Disclaimer Negación Legal Garantía.


Web i used to own an original bugera v5 which i sold a couple of years ago. Web schematic looks suspiciously like a classic 30 with two tubes. Web bugera v22 infinium guitar amplifier instruction, support, forum, description, manual

Web Users Of Bugera V22 Infinium Have Frequently Complained About The Issue Of No Sound Produced From The Amp.


The sound is gone for a while, and then it comes back. Web manuals and user guides for bugera v22hd infinium. No fun to diagnose due to component side of the board being hidden (upside down).

Quick Start Manual Bugera V22Hd.


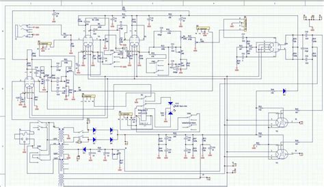
Web first, here are simplified schematics for the amp. They don't include switching, reverb, the bias supply, etc. This manual comes under the category guitars and has been rated by 1 people with an average of a 8.3.