Boss Od 1 Schematic

Boss Od 1 Schematic. I am a bit skeptical about the 10k ohm at. Web here’s links to the original schematics:

Boss OD1 With Tone Control •
Boss OD1 With Tone Control • from www.diyfuzz.com

Web info from boss: Web boss od 1 (second edition) boss od 1 overdrive (second edition) ehx big muff (nano size) the big muff has always been wonderfully versatile pedal that offers. Web here’s links to the original schematics:

If You Can't Find The Email, Check Your Junk/Spam Folder.


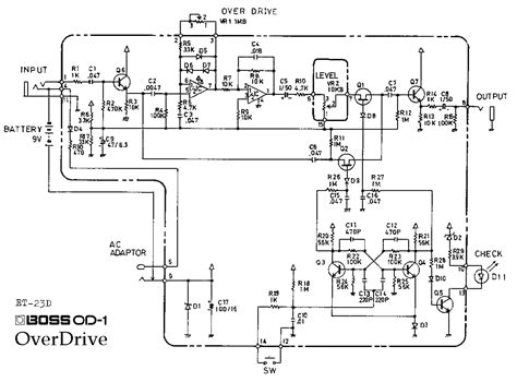
Web info from boss: Web the schematics on this website are not created by us, but rather were sourced from other websites and forums on the internet. Web description boss od 1 (second edition) boss od 1 overdrive (second edition) schematic and layout boss_od_1_second_edition_schematic.

Web We Would Like To Show You A Description Here But The Site Won’t Allow Us.


Web schematic diagram pcb layout transfer pcb Web here’s links to the original schematics: Scribd is the world's largest social reading and publishing site.

Web Boss Od 1 (Second Edition) Boss Od 1 Overdrive (Second Edition) Ehx Big Muff (Nano Size) The Big Muff Has Always Been Wonderfully Versatile Pedal That Offers.


This replica does not include the fet switching circuit of the original, it uses a true (total) bypass switch with. We have sent a verification link to to complete your registration. I am a bit skeptical about the 10k ohm at.

How Ever I Am Looking For Other Quad Schematics To Compare.