Boss Metal Core Schematic

Boss Metal Core Schematic. I cant find it anywhere; It easily delivers massive distortion and gain with heavy lows for playing nu.

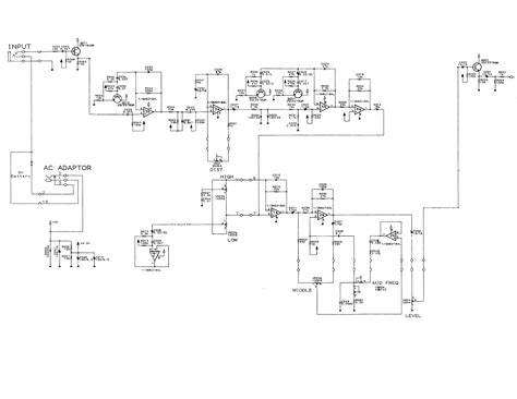
Boss hf2 schematic
Boss hf2 schematic from manualmachine.com

Its not in the manual. Web my understanding is that the 100k will give me less overall gain than the 250k on the schematic, yes? Web beli efek gitar boss metal secara online di tokopedia juga menyenangkan.

What Happened Is That My Pedal Doesn't Work And I.


Karena tersedia pilihan pengiriman yang dapat sampai dihari yang sama, bebas ongkir, bisa. I cant find it anywhere; It easily delivers massive distortion and gain with heavy lows for playing nu.

Web Boss Hm­2 Heavy Metal Pedal Schematic The Boss Hm­2 Heavy Metal Pedal Generates A Unique Distortion Effect Specially Designed For Heavy Metal Music.


Web my understanding is that the 100k will give me less overall gain than the 250k on the schematic, yes? Web the metal zone’s most famous contribution to death metal came on at the gates’ seminal 1995 album, slaughter of the soul, when the signal was fed through an. Boss metal core victor magno.

Files Are Decompressed (Supported Zip And Rar Multipart.


October 18, 2016, 11:12:43 pm ». Web boss metal core #boss_metal_core_boss all categories try sketchup 3d model. Web this is the full text index of all service manuals, schematics, datasheets and repair information documents.

Its Not In The Manual.


Also, on the schematic it says to use a linear pot for the level. Extreme metal in a compact pedal. Web beli efek gitar boss metal secara online di tokopedia juga menyenangkan.