Boss Hyper Fuzz Schematic

Boss Hyper Fuzz Schematic. Web hyperion fuzz smd hyperion fuzz smd based on: Web the hyperion fuzz is really a wonder in its design and sound, packed and with lots of gain.

Dirtbox Layouts Boss FZ2 Hyper Fuzz
Dirtbox Layouts Boss FZ2 Hyper Fuzz from dirtboxlayouts.blogspot.com

September 1, 2020 [ad_1] for most pedals that run on 9v. Help me to keep this site with no boring ads!. Input, output, ac adaptor current draw:

If You’ve Built A Pedal.


Regulus viii / os mutantes fuzz; We traced a third unit in. September 1, 2020 [ad_1] for most pedals that run on 9v.

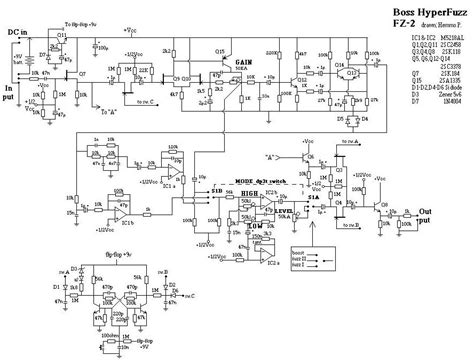
Web High Boss Hyperfuzz 23 Out.


The hyper fuzz is boss's take on the univox super fuzz with a load of modifications. Web the hyperion fuzz is really a wonder in its design and sound, packed and with lots of gain. Web boss fz 2 hyperfuzz.

Web Hyperion Fuzz Smd Hyperion Fuzz Smd Based On:


Input, output, ac adaptor current draw: Dod / black arts boneshaker; This pcb has the original.

Help Me To Keep This Site With No Boring Ads!.


Yes, that would be fine. 16 ma (dc 9v) recommended ac adaptor:. Web layouts for perf and pcb effects:

Web Dod Carcosa Fuzz;


Web hyperion fuzz hyperion fuzz based on: October 27, 2018, 03:02:00 am » hello, someone happens to have a schematic for a boss fz2 hyper. We reverse engineered the actual pedal and with the factory schematic to get it right.