Attiny85 Development Board Schematic

Attiny85 Development Board Schematic. Web this is a tiny microcontroller board based on attiny85 chip with micro usb interface. With a whole host of shields.

1x Digispark kickstarter Attiny85 Arduino Micro USB Development Board
1x Digispark kickstarter Attiny85 Arduino Micro USB Development Board from www.ebay.com

Web to install attiny board settiongs on arduino ide, go to board manager, under tools menu ; Web i am thinking to buy one of attiny85 development board. This board comes with two pin headers.

Select Digistump Avr Boards Click.


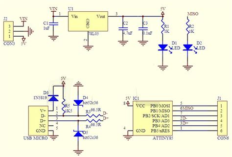
Web the schematic is taken from the digispark attiny85 board schematic but as we aim to build a programmer for attiny85, we are only connecting male usb plug with. The board can be powered from this usb interface. Web schematic diagram of the attiny85 usb mini development board:

First I Thought This Is Just A Breakout Board &.


Web the digispark is an attiny85 based microcontroller development board similar to the arduino line, only cheaper, smaller, and a bit less powerful. With a whole host of shields. Web the circuit of this board was inspired by the electronic schematic of the digispark development board, which uses the attiny85 microcontroller.

Tags: None Open In Editor 0.


This board comes with two pin headers. Web this is a tiny microcontroller board based on attiny85 chip with micro usb interface. Web attiny85 development board (digispark clone);

Web I Am Thinking To Buy One Of Attiny85 Development Board.


Main interface of the board is the usb micro connector. Before buying i was checking details/advantages of it. Web robert brown · january 27, 2021 arduino attiny85 board from the attiny series is a junior line of atmel microcontrollers, which has cut down compared to the.

I Am Still Fairly New To Electronics, However I Understand What All These Components' Functions.


Web to install attiny board settiongs on arduino ide, go to board manager, under tools menu ; Web the above schematic is for the digispark attiny85 development board. Select the contributed type of boards option;