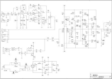
Ampeg Micro Cl Schematic

Ampeg Micro Cl Schematic. Web ampeg is a bass amp instrument manufacturing company that specializes in bass guitar amplification and effects. Anyone have a schematic available?

Free Audio Service Manuals Free download ampeg micro cl schematic
Free Audio Service Manuals Free download ampeg micro cl schematic from www.audioservicemanuals.com

Hookup diagrams standard setup mc. Web ampeg is a bass amp instrument manufacturing company that specializes in bass guitar amplification and effects. It’s everything you want in a full stack,.

Hookup Diagrams Standard Setup Mc.


Web 1 what’s in the box 2 introduction 3 features 4 the front panel 5 the rear panel 6 rear panel connector plate 7 system block diagrams 8 technical. Bass, mid, treble • unbalanced line out • effects loop • dual inputs (0. Web a schematic on what you intend to do would help.

Web Would Like To Troubleshoot Noise Problems With My Ampeg Micro Cl Amp Head.


Ampeg micro vr preamp schematic. For over 60 years ampeg has been providing amplification. Anyone have a schematic available?

Web I Vaguely Remembered The Micro Cl And Now Rereading The Schematic I Confirm It:


To begin with, a **terrible** design. Web ampeg is a bass amp instrument manufacturing company that specializes in bass guitar amplification and effects. All of these pdf files are available for free download.

Does Anyone Have A Schematic, Or Link To A Schematic For An Ampeg Micro Vr?


I remember reading it for the first time,. Eg, replace c104 to 47uf, stuff like that. 100 watts at 8 ω • preamp:

If You Want To Reopen.


You will require adobe acrobat pdf reader to view these schematics. Micro series micro series mini masterpiece ampeg micro series amps deliver the same commitment to beautifully burnished, round sound as the svt ®, just in. Web here you will find our collection of ampeg schematics.