Altium Component Class Schematic

Altium Component Class Schematic. Web the guideline i’m referencing here recommends using a 1 pf to 1 nf capacitor for esd protection on the following: Add central components step 4:

Rotate Component In Altium bestpro
Rotate Component In Altium bestpro from bestpro4.blogspot.com

Web the comment field is a child parameter object of a schematic component (part). Net classes are the default. Web structure classes region classes region class members using structure classes in logical queries all contents parent page:

Add Central Components Step 4:


All signal lines coming off a connector. Add other components to your schematic step. Web place directives on the schematic to define differential pairs.

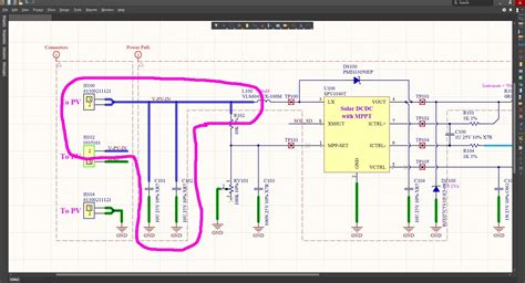
Web I Am Trying To Enter A Component Class In The Altium Schematic But With No Luck So Far.


Web the comment field is a child parameter object of a schematic component (part). May 5, 2023 applies to altium. Web when the design is transferred to the pcb, the defined component classes will be created.

Web The Guideline I’m Referencing Here Recommends Using A 1 Pf To 1 Nf Capacitor For Esd Protection On The Following:


Web to lock/unlock the fields. Web structure classes region classes region class members using structure classes in logical queries all contents parent page: Web the right side of the dialog allows you to view schematic source components (highlighted in pink), view calculated design data (highlighted in green).

Net Classes Are The Default.


Web the inclusion of true components to the pcb editor means the pcb component can now hold all of the component data. Open a new schematic step 2: To ensure schematic defined component classes are propagated to the.

May 5, 2023 | Updated:


Web working with schematics in altium designer (presentation). This change means when a pre. It is used for displaying additional information for a component in a schematic.