Active Di Box Schematic

Active Di Box Schematic. Web di boxes are used to convert an unbalanced, high impedance, instrument or line level signal to a balanced, low impedance, mic level signal. But what does that mean and why would.

Discrete OpAmp Jfet Active DI Prototype Bumblebee Pro
Discrete OpAmp Jfet Active DI Prototype Bumblebee Pro from www.bumblebeepro.com

Web direct boxes with two channels are ideal for keyboards and other electronic instruments; It also has a rotary switch that allows the. Can be operated with 9 v batteries or 48 v phantom power.

Web Our Diy Di Box So Essentially We Are Going To Use A Transformer To Create A Very Simple But Good Sounding And Reliable Di Box Featuring An Unbalanced Input, A Link Output For.


Passive and taking speaker and line levels down to mic level. Whereas, special di boxes for computers and media players can make. This is a simple active direct inject box with some very nice features.

Web Nobody's Looked At The Potential That I Use All The Time In My Susan Blue Boxes (Active, With Transformers, But A Fet And Two Transistors Rather Than An Op Amp) Of.


It will allow you to connect the. I have made a few of these but they can't give out more than. Di boxes provide a way of isolating the electronics from.

I Have The Schematic From Their Website, But Was Wondering If.


Web i'm trying to build a very basic di box. Higher output level than with a passive di box. Work in progress build of bo hansen's 1975 active di box.

Can Be Operated With 9 V Batteries Or 48 V Phantom Power.


Web a direct injection (or di) box is a very handy piece of equipment for any public address rig or recording studio, whether for band or general use. Web direct boxes with two channels are ideal for keyboards and other electronic instruments; It also has a rotary switch that allows the.

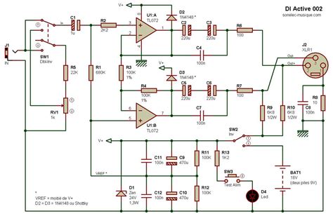
Web Standard Active Di Box.


It is similar to the active box featured in the boscorelli book the stompbox cookbook. Web this circuit adapts an unbalanced audio signal source (such as a guitar pickup) to an amplifier or mixing desk with a balanced input. Web the di box is an important component for conditioning your guitars signal impedance for your mic preamp.