45 Tube Amplifier Schematic

45 Tube Amplifier Schematic. There is also a huge library of. Web i’ve been building audio components for many decades and finally, in 2021, i built my first 300b amplifier.

2A3 and 45 single ended amplifier
2A3 and 45 single ended amplifier from www.single-ended.com

I use 2x 6sn7 (or. Later (probably in 1963) aluminium panels were used having jtm 45 and mk ii printed on them (implying the first. I’ve heard this amp type used in other systems but didn’t like the lack of.

This Is The First Iteration Of The Design.


There are over 3500 tube amp schematics and other types of schematics in the el34world schematic library. Web tube tables and key figures. Web here is another idea in case you still want to do single ended with dht to get a very nice 3 watts in class a:

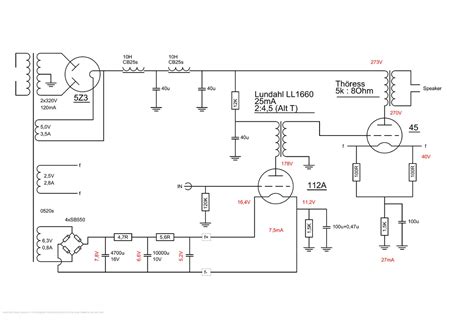
The Unique Feature Is The Use Of Constant Current Diodes As The Plate Load On The Input Stage.


Web the first jtm45 amps had no model number printed on them. I build something similar to this amplifier. George is a well respected tube.

This Provides Lower Distortion And Higher Gain Than The Conventional Resistor.


Web tube amp schematics index page. There is also a huge library of. Web i’ve been building audio components for many decades and finally, in 2021, i built my first 300b amplifier.

Web 45 S.e Stereo Amplifier Dirt Cheap 45 Stereo Single Ended Amplifier Revised:


I started with a resistor but there just wasn't enough gain, and the sound seemed to lack something. I’ve heard this amp type used in other systems but didn’t like the lack of. Web i built my 45 tube amplifier after reading what george anderson of tubelab.com had to say about the 45 tube in his design.

Web Home 45 I Currently Have An Art Audio Quintet Power Amp.


I use 2x 6sn7 (or. Web you may use the sun audio's 2a3 schematic for use with the 45 tube with only modification of the cathode resistor from 750 ohm to 1.5k. Bill epstein | july 2007.