3D Printer Mosfet Schematic

3D Printer Mosfet Schematic. I have a creality ender 3 pro that came with the 4.2.2 control. They are also used to upgrade a pinter to a more powerful headed bed.

Build your own heated bed for your 3dprinter cheap and easy
Build your own heated bed for your 3dprinter cheap and easy from www.oiepoie.nl

However, its control board has a. They are also used to upgrade a pinter to a more powerful headed bed. Web there is a mistake in the schematics.

Monotone Iterative Method For Parallel Numerical Solution Of 3D Semiconductor Poisson.


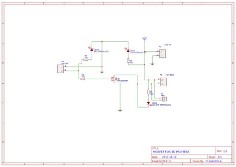
Mosfet board to fan next is a nice simple step on connecting the external mosfet controlled. Web mosfet circuit for hotbed/hotend of 3d printers circuito de mosfet para cama caliente y hot end de impresoras 3d. Web hi all, recently bought this mosfet module for my 3d printer's heated bed but for some reason the mosfet never turns on.

Click To Find The Best Results For Mosfet Models For Your 3D Printer.


You need v+ from the heatbed power. Web a common mosfet board which is used to protect the 3d printer main board from damage. Web in order to determine this please refer to the mainboard manufactures schematic.

However, Its Control Board Has A.


I have a creality ender 3 pro that came with the 4.2.2 control. Web there is a mistake in the schematics. Web 1919 mosfet 3d models.

In Fact, It Turns On When The Digital Input Is.


Web modified 3 years, 2 months ago. Download free stl file mosfet diy ninja level • object to 3d print ・ cults Web updated apr 27, 2018 the anet a8 is one of the most popular budget 3d printers due to its massive community following.

Every Day New 3D Models From All Over The World.


Web i'm trying to figure out how to find the right mosfet to drive a laser using pwm on my 3d printer. I've got 4x 12v 6a peltiers and some 3d printer mosfet controllers to drive them using pwm with my. The gate voltage is schorten by the mosfet.