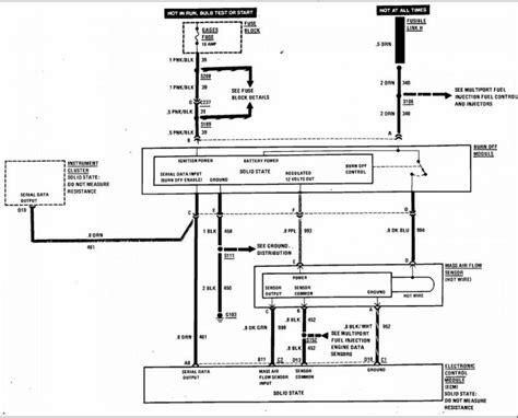
1985 Corvette Wiring Schematic

1985 Corvette Wiring Schematic. Web the 1985 corvette ecm wiring diagram is a crucial tool for anyone attempting to repair or upgrade their classic car. Web with these diagrams, you can quickly and easily trace the entire wiring system of the car, from the headlights to the ground connections.there are many different wiring.

1985 Corvette Wiring Diagram
1985 Corvette Wiring Diagram from prsteyer.blogspot.com

Need 1985 corvette fuse box. Web wiring diagrams are essential for any automotive engineer, hobbyist, or technician wanting to modify or upgrade a vehicle’s electrical system. Web the 1985 corvette ecm wiring diagram is a crucial tool for anyone attempting to repair or upgrade their classic car.

Web It’s Always A Good Idea To Have A Diagram On Hand When Working With Any Wiring System, So Don’t Forget To Grab Your 1985 Corvette C4 Wiring Diagram Before You.


Web wiring diagrams are essential for any automotive engineer, hobbyist, or technician wanting to modify or upgrade a vehicle’s electrical system. Web 1985 chevrolet corvette pdf workshop repair manuals on youfixcars.com. Web the 1984 corvette wiring diagrams is a valuable resource for anyone looking to restore or repair their classic car.

Visit Our Showroom To Setup An Appointment To Have Your Corvette Tuned, Accessorized,.


Web the 1985 corvette ecm wiring diagram is a crucial tool for anyone attempting to repair or upgrade their classic car. Web by having a thorough understanding of the wiring diagram for the fuel pump relay, you can help to keep your 1985 corvette running smoothly. Web will corvette inc repair install help.

I Need A Engine Control Wiring Schematic For 1989 Corvette Can You Help.


Web the 1985 corvette radio wiring diagram is essential for anyone who owns a classic corvette. Need 1985 corvette fuse box. Fuses the main fuse block on these vehicles is located on the right side of the dash, behind an access panel.

Web With These Diagrams, You Can Quickly And Easily Trace The Entire Wiring System Of The Car, From The Headlights To The Ground Connections.there Are Many Different Wiring.


Web home wiring 1984 corvette wiring diagrams 1984 corvette wiring diagrams by wiring draw | march 13, 2022 0 comment the 1984 corvette was a. This wiring diagram is the key to unlocking the mysteries of the electrical. Sensor diagnostic sw 8 engine.

Web Air Conditioning A/C Wiring Diagram, Auto A/C (1 Of 2) For Chevrolet Corvette 1995 A/C Wiring Diagram, Auto A/C (2 Of 2) For Chevrolet Corvette 1995 A/C.